13392693259
English
您的位置:首頁 > 新聞資訊 > 公司新聞

聯系格丹納

廣州格丹納儀器有限公司

地址:廣州市南沙區大崗鎮智新一路8號聯東U谷廣州南沙國際企業港7棟5樓

產品咨詢:13392693259

耗材電話:18998328368

售后服務:020-87684117

傳 真:020-87684846

Email:info@gdana.com

網址:http://m.haluoha.cn/

國務院印發《關于開展第三次全國土壤普查的通知》

2022.02.17

為全面掌握我國土壤資源情況,國務院日前印發通知,決定自2022年起開展第三次全國土壤普查。現將有關事項通知如下:

一、普查總體要求

以習近平新時代中國特色社會主義思想為指導,全面貫徹黨的十九大和十九屆歷次全會精神,弘揚偉大建黨精神,完整、準確、全面貫徹新發展理念,加快構建新發展格局,推動高質量發展,遵循全面性、科學性、專業性原則,銜接已有成果,按照“統一領導、部門協作、分級負責、各方參與”的要求,全面查明查清我國土壤類型及分布規律、土壤資源現狀及變化趨勢,真實準確掌握土壤質量、性狀和利用狀況等基礎數據,提升土壤資源保護和利用水平,為守住耕地紅線、優化農業生產布局、確保國家糧食安全奠定堅實基礎,為加快農業農村現代化、全面推進鄉村振興、促進生態文明建設提供有力支撐。

二、普查對象與內容

普查對象為全國耕地、園地、林地、草地等農用地和部分未利用地的土壤。其中,林地、草地重點調查與食物生產相關的土地,未利用地重點調查與可開墾耕地資源相關的土地,如鹽堿地等。

普查內容為土壤性狀、類型、立地條件、利用狀況等。其中,性狀普查包括野外土壤表層樣品采集、理化和生物性狀指標分析化驗等;類型普查包括對主要土壤類型的剖面挖掘觀測、采樣化驗等;立地條件普查包括地形地貌、水文地質等;利用狀況普查包括基礎設施條件、植被類型等。

三、普查時間安排

2022年,完成工作方案編制、技術規程制定、工作平臺構建、外業采樣點規劃布設、普查試點,開展培訓和宣傳等工作,啟動并完成全國鹽堿地普查。

2023—2024年,組織開展多層級技術實訓指導,完成外業調查采樣和內業測試化驗,開展土壤普查數據庫與樣品庫建設,形成階段性成果。外業調查采樣時間截至2024年11月底。

2025年上半年,完成普查成果整理、數據審核,匯總形成第三次全國土壤普查基本數據;下半年,完成普查成果驗收、匯交與總結,建成土壤普查數據庫與樣品庫,形成全國耕地質量報告和全國土壤利用適宜性評價報告。

四、普查組織實施

土壤普查是一項重要的國情國力調查,涉及范圍廣、參與部門多、工作任務重、技術要求高。為加強組織領導,成立國務院第三次全國土壤普查領導小組(以下簡稱領導小組),負責普查組織實施中重大問題的研究和決策。領導小組辦公室設在農業農村部,負責普查工作的具體組織和協調。領導小組成員單位要各司其職、各負其責、通力協作、密切配合,加強技術指導、信息共享、質量控制、經費物資保障等工作。各省級人民政府是本地區土壤普查工作的責任主體,要加強組織領導、系統謀劃、統籌推進,確保高質量完成普查任務。地方各級人民政府要成立相應的普查領導小組及其辦公室,負責本地區普查工作的組織實施。各省(自治區、直轄市)按照統一要求,結合本地區實際編制實施方案,報領導小組辦公室備案。

五、普查經費保障

本次土壤普查經費由中央財政和地方財政按承擔的工作任務分擔。中央負責全國技術規程制定、平臺系統構建、工作底圖制作、采樣點規劃布設等;負責國家層面的技術培訓、專家指導服務、內業測試化驗結果抽查校核、數據分析和成果匯總等。地方負責本區域的外業調查采樣、內業測試化驗、技術培訓、專家指導服務、數據分析和成果匯總等。地方各級人民政府要根據工作進度安排,將經費納入相應年度預算予以保障,并加強監督審計。各地可按規定統籌現有資金渠道支持土壤普查相關工作。

六、普查工作要求

各地要加強專家技術指導、專業技術人員配置、普查隊伍培訓,確保土壤普查專業化、標準化、規范化。要強化質量控制,建立普查工作質量管理體系和普查數據質量追溯機制,層層壓實責任。各級普查機構及其工作人員必須嚴格按要求報送普查數據,確保數據真實、準確、完整。任何地方、部門、單位和個人都不得虛報、瞞報、拒報、遲報,不得弄虛作假和篡改普查數據。各地區、各有關部門要充分利用全國統一的土壤普查工作平臺等現代化技術手段,提高信息化水平,科學、規范、高效推進普查工作。用好報刊、廣播、電視、互聯網等媒體,廣泛宣傳土壤普查的重要意義和要求,為普查工作順利開展營造良好社會氛圍。


國務院
2022年1月29日

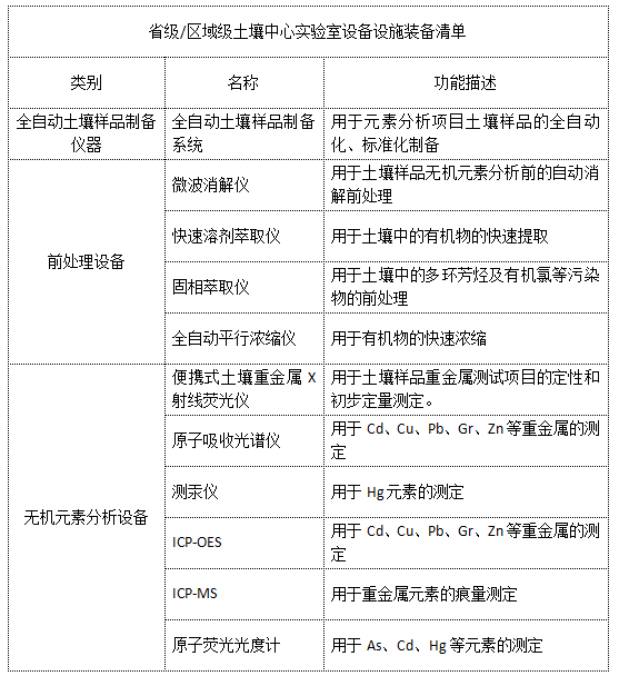
通知指出,此次普查將全面查明查清我國土壤類型及分布規律、土壤資源現狀及變化趨勢,真實準確掌握土壤質量、性狀和利用狀況等基礎數據,提升土壤資源保護和利用水平。據悉,其中土壤污染狀況調查及相關監測評估或是至關重要的一環,將涉及大量分析檢測與儀器配置等相關工作。省級/區域級土壤中心實驗室設備設施裝備清單中涉及了前處理設備和無機元素分析設備:


省級/區域級土壤中心實驗室設備設施裝備清單

推薦產品